今天暗火要给各位讲的是一个名叫“维尔利”的缅北杀猪盘骗局,这个盘子一看就知道是国人开的,但用的却是缅北分红杀猪盘的惯用模式,只是进行了改良,公司是去年7月份在香港注册的(空壳公司)各位可以去天眼查看,10月份正式开的盘,到目前操盘团伙已圈钱十几亿,下面先来看看项目的介绍!


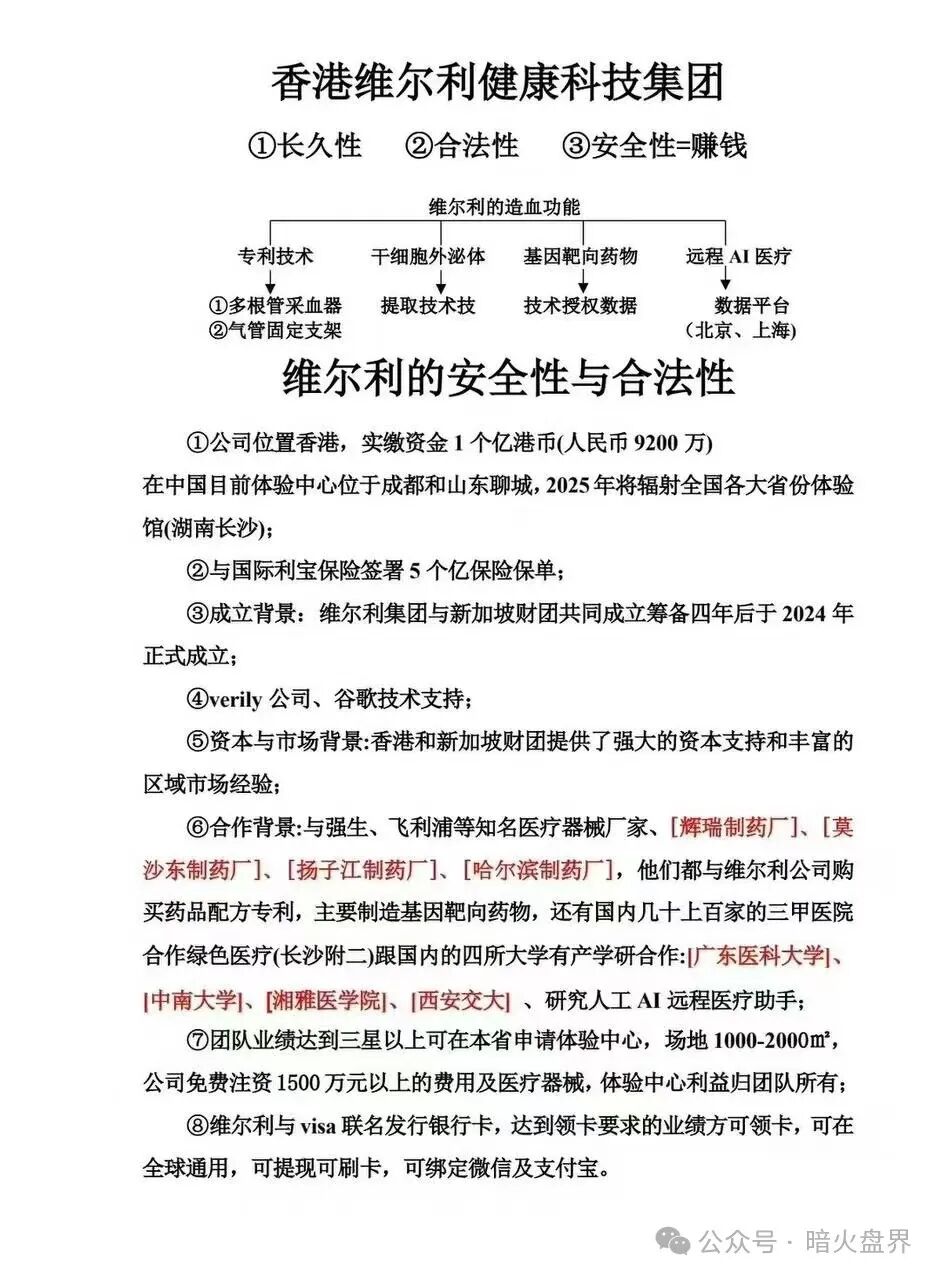
这是“维尔利”的项目介绍和模式制度,主要是打着健康产业的幌子,以研发各种技术专利需要经费的义名向大众进行融资,用操盘团伙的话来说,是给普通老百姓一次投资赚钱,发家致富的机会,说得好听一点叫融资,说白了就是非法集资,各位仔细想一下,在背景这么雄厚,又和这么多大集团大药厂合作的情况下,会缺少这点研发资金吗?如果研发的东西很值钱,会轮到老百姓来投资赚钱?那些有钱人都是傻子?要不就是研发的东西不值钱,那不值钱的话,各位投资进去不是要亏死?所以这些都不成立,说明这就是一个骗局,目的就是各位口袋里的钱!
再来说一下模式制度吧,这个就更吸引人了,注册认证就送210元,但不能提现,只能在你投资的时候减免,这就和某商场或某商城的代金券一样,你想拿到送给你的210元,就必须投资进场。而且每天签到还给2元,一个月就是60元。很多贪小便宜的人就会心动了,想着试一下水少投资一点进场,操盘团伙知道这些人心里还有点顾虑,还不太相信,所以又给各位来一个连环套,充值满5000以上的可参与抽奖一次,最高送一台苹果16手机,会有人中,但几率很小,还是贪小便宜作祟,为了抽奖3000都投了,也不差那2000了。可以说操盘团伙在人性这一点拿捏得非常到位!再说,送的手机都是花各位的钱,也不心疼。
现在来说一下复投,这是一个重点,操盘团伙强调在一个产品投资到期后,提现(前)进行复投的有复投奖励,提现后再复投的就没有奖励了,复投越多奖励就越多,这是操盘团伙防止各位玩一轮后就提现离场不玩了,所以就用复投奖励来绑住各位,保证每个玩家的账号里最少有一个单,也就是各位的投资本金永远在操盘团伙手里,提现走的只是分红部分。有的人尝到了一点甜头后,还会拼命加大投资,贷款刷信用卡,抵押车房的人都有。据了解,去年11,12月份投资进场的人,多多少少都尝到了一点甜头,有人连本带利投进去的已高达五六百万,几十万的大有人在,真应了那句话,傻子太多,骗子明显不够用!一旦操盘团伙崩盘跑路,这些人都得倾家荡产血本无归!




总得来说,这就是一个分红杀猪盘骗局,所谓的研发就是一个幌子。目前盘子已经运行五个多月,聪明的现在这个时候就该提现离场下车了,特别是那些大资金进场的,这个时候如果连本金都还没有提现回来放口袋的,被收割了也是活该,不值得可怜。
最后提醒那些还没有投资进场,和正准备投资进场的,这个时候千万不要再进场了,暗火的文章发出后,肯定会有一批人偷偷提现离场的,如果各位这个时候进场,那都是填坑的。今天就先讲到这里,明天暗火会继续发文曝光,敬请关注!
暗火全网收集操盘团伙和各地区团队头目资料,有知情者的可以直接联系暗火,后续会发文全网曝光!
看完文章不要忘了点赞+关注,并转发给你身边的亲朋好友,避免他们上当受骗!如有发现各种资金盘套路陷阱的,可以提供资料给暗火!
一洼田





















