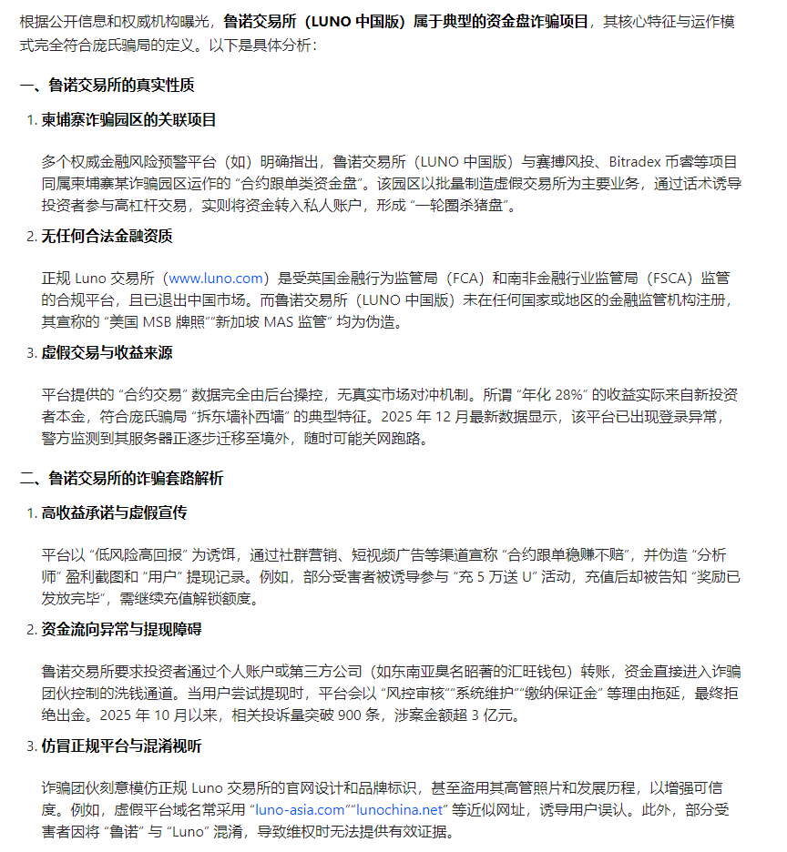
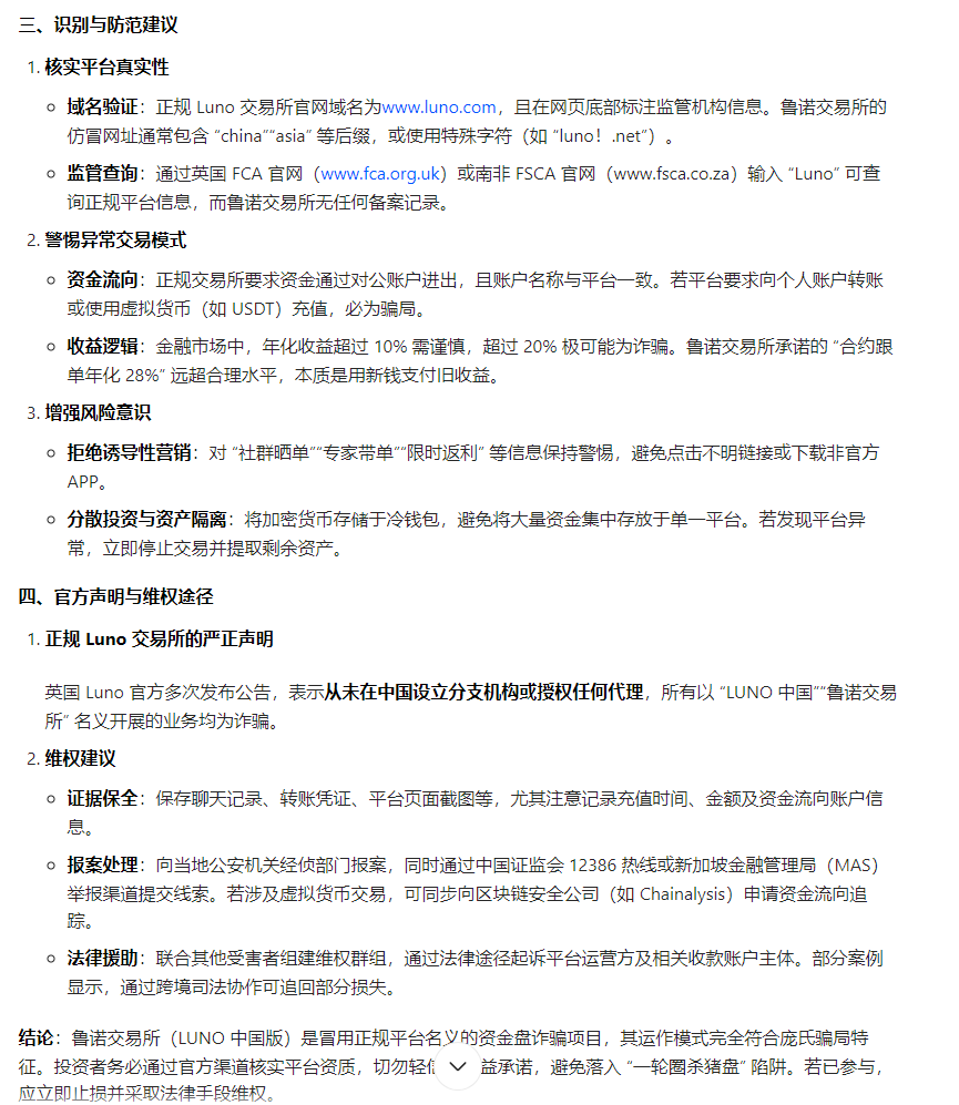
一个项目风险大不大?是不是资金盘?项目可靠吗?正规合法吗?对于很多人来说,可能全部尽调有点吃力,但是交给AI,那就相当简单了;多个AI多方参考,一般你心里就有答案了!
下面是今天的AI评盘内容:鲁诺交易所是资金盘吗?
一 百度AI:

百度揭秘这个鲁诺交易所是一个假冒英国正规lumo交易所的项目,是资金盘骗局,千万不要参与。 有几千人已经上当被骗!!
二 豆包AI:


豆包也指出,这个鲁诺交易所是假冒正规交易所的骗局。并且从域名、交易模式、官方声明等方面进行揭秘。 请大家认清国内这个鲁诺交易所是一个资金盘骗局,是来割韭菜的,千万不要参与,如果已经加入了,快快出来,可能快崩盘了!!
三 腾讯元宝AI:

元宝非常直接,直接就上结论,鲁诺交易所是高风险,短周期的杀猪盘,是资金盘骗局!!!
综上所述,国内这个所谓的鲁诺交易所,其实是一个假冒货,是资金盘骗局,最后是来收割韭菜的,你想着赚点利息,人家直接就想卷走你本金。快快离场,不要参与。
以上就是今天的AI评盘内容,希望对您有所帮助。
资金盘项目的本质就是高收益,一般年化超过30%,能稳定躺赚的项目,就可以认定是资金盘!
一洼田





















