10月21日的时候,我已经提醒过这个APD优卡资金盘了,也做了最后的一个劝说,但好言难劝该死的鬼,如果说现在的暴跌只是开始,那你存在APD卡里的钱取不出一分才是更惨的落幕。AP优卡APDAO即将崩盘!APD币暴涨200倍是最后的狂欢,项目方即将收割韭菜!

每日稳定收益、推广奖励、万倍增长,这些看似诱人的承诺,正将无数投资者推向深渊。
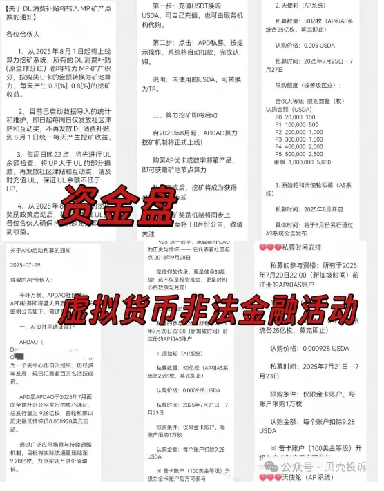
“每日0.3%-0.8%收益”、“持有即分红”、“价格一路飙升”,这些看似诱人的承诺,正是近期崩盘的APDAO项目用来吸引大量投资者,特别是不太熟悉区块链技术的大爷大妈们入局的话术。
这个自称“去中心化自治组织”的项目,在运行三个月后,于10月底突然崩盘,代币价格在三天内暴跌80%,几乎抽干了所有流动性。

而就在崩盘前,项目方还释放了“上线链商宝”的所谓利好,引诱更多投资者投入身家性命。
如果说日线图看不出来,小时图上面是最明显,一根线下来,基本上把钱吃没了。砸穿了市场。
01项目剖析:APDAO的氪金陷阱
APD 实则是之前崩盘的 ACE、AS 项目改头换面而来,这也是为什么短期就可以聚集这么多人的缘故,有强大的传销组织团队能力。APDAO本质上是一个典型的资金盘项目,它巧妙利用了区块链术语包装自己,内核却是古老的庞氏骗局,然后换个样子,你就不认识了,然后被骗了?
根据分析,APDAO发行的APD代币未经金融监管部门批准,通过私募、挖矿等方式变相向社会公众公开募集资金,这在中国属于非法金融活动。

该项目设计的“推广奖励”和“静态利息”机制是吸引投资者的关键诱饵。
用户被承诺持有APD就能获得分红,同时通过设置从P0到董事的多级合伙人制度,强制用户进行推广和拉人头,符合“拉人头”和“团队计酬”的传销特征。
更可疑的是,APDAO宣称的“万倍价值增长”与“每日0.3%-0.8%稳定收益”在正规金融市场上几乎不可能实现,属于明显的虚假承诺。
02生态模型:精巧的骗局结构
APDAO的生态系统设计看似完善,实则处处隐藏着陷阱。
该项目推出了所谓的“AP优卡”,声称用户在任何场景消费都能获得矿点用于挖掘APD,美其名曰“额外增加利息”。

事实上,这种卡不过是机构借用别人的名义发行的购物卡,并非正规银行卡,用户充值的资金直接进入了项目方的资金池,存在随时被冻结或卷走的风险。
在收益机制上,APDAO设计了双重诱惑:一是代币价格“推土机式上涨”带来的账面收益,二是持有代币产生的静态收益。

这让很多投资者误以为“一份钱赚两份收益”,却忽视了价格完全由项目方操控的本质。
该项目的拉人头机制也极具传销特色:从P0到董事,每一级都有相应的业绩考核(如每月1000美金)和降级机制,强制用户进行推广。
而且,原始私募资金被要求锁仓三年,这意味着即使代币价格暴涨,早期投资者也无法变现,所谓的收益只是纸上富贵。
此外,该项目网站实际上在2025年4月才注册,与它宣称的“多年项目”严重不符,暴露了其临时搭建的真相。

最让我气愤的是,这帮骗子专门挑不懂区块链的大爷大妈下手。用他们听得懂的“分红”、“利息”话术,每天在群里洗脑。更可恶的是,他们还搞出个“链商宝”,忽悠老人“消费就送矿点”。这下好了,大爷大妈们不仅把积蓄都投进去,连买菜钱都拿来“投资”了。这帮人,连老人的棺材本都要榨干!
就在我写这篇文章的时候,APDAO的群里还在晒收益、喊口号、制造焦虑。亲们,记住一句话:你贪的是人家的利息,人家要的是你的本金!
现在的APD,实则是之前崩盘的ACE、AS项目改头换面。骗子们不过是换了个马甲,同样的套路,同样的收割。很多人至今都不肯相信被骗了,还相信项目方说的,脱锚了,会恢复的。 呵呵,所谓的“脱锚”,就是“我们跑路了,别来烦了”的文艺说法。
如果你身边也有亲人深陷其中,把这篇文章甩给他们看,现在止损,还来得及保住最后的棺材本!
被卖了,还帮着骗子数钱,是不是在这种资金盘里具象化了?
如果你也遇到过类似的资金盘骗局,欢迎在评论区或私信爆料 ,让大家一起避坑远离陷阱!不懂得,可以留言询问,不要轻易投资了。
珍爱家人,远离资金盘陷阱,永远不是一句空谈。
现在微信改版了,帮忙点一下右下角的大拇指和在看,您的每一次点击和转发都会帮助到需要帮助的人,多谢!
一洼田





















