
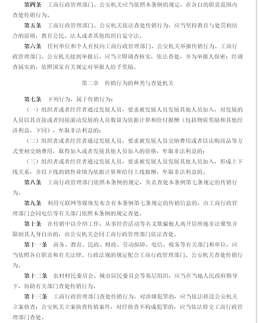
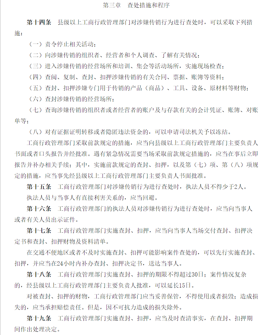
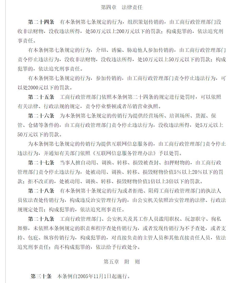
小诺在发文之前找的你们“东方药林”的推广人员,是你们的推广人员把销售模式发给小诺的,并详细讲解了其层级关系,加入门槛,以及返利模式。小诺根据“东方药林”的推广人员所讲,再根据《禁止传销条例》所明文认定所属传销的行为。基本可以看出“东方药林”的推广模式有涉传嫌疑!记住小诺没有说就是传销,我写的是疑似涉传,根据我国宪法和相关法律,只有人民法院才能认定其够不够成传销。小诺发文是为了提醒广大参与者,避免自己的经济和财产遭受不必要的损失!





俗话说群众的眼睛是雪亮的,网络也是透明的,你们可以自己看看抖音、知乎、微博以及“黑猫投诉”上曾经购买过你们产品的消费者是如何评论的!我觉得他们是最有发言权的!
下一步小诺会组建关于“东方药林”消费者群,让广大消费者通过合理合规的方式将产品存在的问题反映给相关部门!促使企业能对产品功效和销售模式做出合规调整!
好了,小诺面向全网征集关于“东方药林”消费者对于产品使用功效的投诉,另外知情者可以把东方药林的课件,以及推广方式全部内容,以及PPT文件发给小诺,为反传事业做一点贡献!后期会组建消费者群,欢迎大家加入!
风险提示:投资有风险,理财需谨慎。请勿拿养老钱或者借款参与任何投资理财项目。
资金盘崩盘跑路前的十大信号征兆:
一、被黑客攻击:突然发公告称系统被黑客攻击,需要升级维护,所以提现通道全部关闭。各位千万别信,这只是在拖廷时间,准备卷钱跑路而已。(收集资料准备报案)
二、拉人头促销:突然搞充值优惠促销活动,拉人头返现等等,跟打了鸡血似的,很有诱惑力让人非常的心动,这是崩盘前最后的狂欢收割罢了。(最好的撤离机会)
三、复投的陷阱:收益再投资翻倍,鼓励各位把收益和本金连本带利的继续投进平台,实际上是为了减少兑付的压力,廷长平台崩盘的时间,少赔点钱希望能多撑几天。(不要复投偷偷撤退)
四、提现被单割:允许个别少数人小额提现成功,大额的提现直接单割,并且把这种提现成功的截图发到各个市群里大肆的宣扬,营造一种平台能够正常兑付的假象,实际上玩的是大额单割,最后是全面的收割。(不要大额提现,小额提现慢慢撤出)
五、假整改公告:突然发公告谎称平台正在接受有关部门调查,整改后要规范的运营,用这个借口停掉所有的提现,其实正在偷偷删除后台数据准备跑路。(收集资料直接报案)
六、画上市大饼:突然宣布要上市,或宣布将要和某某大公司合作,骗你加大投资和拉人头,其实APP都快下架了。(最后的提现撤离机会)
七、平移新平台:公告称要升级到新平台,其实旧平台已经跑路,操盘团伙已把旧平台卖给了第二个老板,继续二次收割。(进入新平台悄悄小额提现撤退)
八、质疑被封口:群里敢质疑的秒踢,还派人来做思想工作,并且吓唬+威胁,若是事情搞大了,你也是参与者,也会进去吃皇粮。(马上提现撤离)
九、假冻结账户:声称资金被银行冻结了,要交解冻费才能提现。这是最后一波韭菜都不放过,直至榨干最后一点价值为止。(本金无望马上报案)
十、被媒体曝光:一旦被曝光,特别是官媒,大量玩家会恐慌偷偷撤离,投资者止步不敢进场,后面进场的新人,逐渐无法填补前面的老坑,如操盘手无法处理,下场就是崩盘跑路。(看到后马上带团队分批撤退)
一洼田





















