大家好,我是小编逸洆,自2018年起便投身于互联网项目领域的资深专家。在这段时间里,我有幸参与了众多项目,其中包括唐古拉、蚁丛、华英会以及山海等,收获了丰富的经验和显著的成果。在互联网金融这片热土上,我秉持着不懈努力和勇于冒险的精神,白手起家,积累了一笔令同龄人艳羡的财富!
在此,我将每天为大家带来最新的一手信息和行业热点资讯。如果您对某个特定话题感兴趣或有任何疑问,请随时留言与我互动!非常感谢您的关注和支持!
随着互联网技术的飞速进步,各式各样的 APP 如同夜空中的繁星,在数字世界里璀璨生辉,悄然间融入了我们生活的方方面面。您或许曾邂逅过这样的 APP:通过走路、聊天、浏览广告、挖掘虚拟货币、点赞互动、购物返现、游戏打金、基金投资等五花八门的方式赚取收益。这些平台表面上看似乎为用户提供了轻松赚钱的机会,然而,其背后的真相远比表面所见要复杂得多。
这些所谓“赚米”的途径,本质上都是经过精心包装的“资金盘”。它们以各种形式出现,如分红盘、返利盘、拆分盘、电子商务盘、游戏盘、股票盘、合约盘、彩票盘、矿机盘、消费返现盘、卷轴盘等,让人目不暇接。尽管形式多样,但它们共同遵循着一个原则:少数人(约 20%)通过某种机制从大多数人(约 80%)那里获取利益,这正是经典的二八定律在这些平台上的体现。

今天小编逸洆要给大家揭露的资金盘,是一个名为“维尔利”的缅北杀猪盘骗局。
维尔利
明眼人一看便知,这个骗局大概率由在缅华人操控,虽沿用了缅北分红类杀猪盘的惯用套路,却做了些许改良以掩人耳目。其所谓的“公司”,是去年7月在香港注册的空壳机构,大家可通过天眼查核实;同年10月,这个骗局正式开盘运作,截至目前,操盘团伙已疯狂圈钱超十几亿。

下面,逸洆先从这个“项目”的虚假介绍开始,拆穿它的真面目!然后再从多维度为大家剖析该骗局的起盘到崩盘!
①商业机制深度剖析
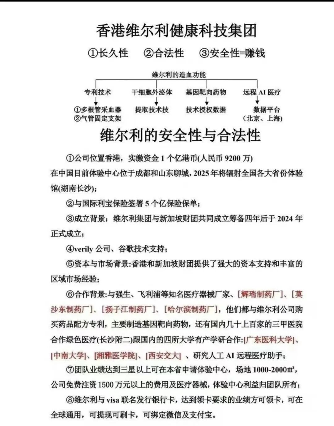
一.科技与健康的双重包装术
“香港维尔利健康科技集团”以“健康财富双丰收”为核心口号,虚构“免疫细胞研发”“基因靶向药物”“远程AI医疗”等前沿科技项目,承诺日收益0.3%-1.15%、年化收益高达180%-400%。但经核查,其所谓“专利技术”无任何官方认证,香港注册的空壳公司仅为缅北诈骗团伙操控的道具,与正规企业“维尔利环保科技集团”无任何关联。
为增强迷惑性,该骗局盗用强生、飞利浦等知名企业名义做虚假背书,宣称与“香港公立医院合作”“投保5亿保险”,甚至伪造“与Visa联名发行银行卡”等噱头。其宣传物料(如“让天下无疾 让天下无贫”的标语)看似情怀满满,实则是包裹着“高科技外衣”的传销话术。


二. 传销式层级分销体系
维尔利的核心机制是“拉人头解锁收益”,设置严苛的层级晋升规则:
• 投资门槛与拉新挂钩:投入1万元需拉2人,10万元需拉6人,100万元需拉15人,层级达5层时所需资金量已超过香港全年GDP,形成不可能持续的“金字塔骗局”。
• 团队长分润模式:上层投资者可拿下线投资额的15%-30%作为奖励,底层投资者需不断“发展新人”才能提现,本质是“用后入者的本金支付前人收益”。
• 海陆空立体化营销:通过线下推介会、抖音“销售训练营”等方式培训团队长,用“实名注册奖励210元”“升级VIP享更多福利”等诱饵裂变传播,甚至包装成“消费商”“三商分润”等伪概念,混淆传销本质。

②虚拟货币支撑的庞氏骗局
资金流向是骗局的核心破绽:
一、崩盘前兆:资金链裂痕初现(2025年3–4月)
1. 新血不足,旧债难偿
庞氏骗局的核心是“用后入者本金支付前人收益”。到2025年3月,维尔利的新投资者增长速度降至不足巅峰期的1/5,而每日需支付的“利息”高达800万元。为填补窟窿,操盘手开始对三条主力团队线“单割”——突然关闭提现、封禁账号,约2万名投资者本金被直接冻结。

2. 提现门槛陡增
4月初,平台将提现审核时间从“秒到账”延长至72小时,对超5万元的提现收取50%手续费,甚至编造“需缴纳20%解冻税”的理由。湖南益阳的投资者反馈,客服话术从“恭喜收益到账”变成“系统升级,请耐心等待”,部分人被诱导“复投解锁提现”,陷入越投越亏的循环。

3. 官方首次点名警示
2025年4月9日,湖南益阳市赫山区政府发布风险提示,明确维尔利APP“以健康科技为幌子,涉嫌传销和非法集资”。但此时团队长仍在微信群里洗脑:“政府越查越说明项目好,即将上市,加仓才能翻倍。”

二、资金链断裂:从拖延到收割(2025年4–5月)
1. 链上数据暴露危机
区块链记录显示,维尔利的USDT充值金额从3月的日均800万元,骤降至4月的日均120万元,而提现请求量暴涨300%。操盘手为延缓崩盘,一个月内更换了6个虚拟货币收款钱包,每个钱包的提现金额都逼近2800万元的警戒线。
2. 团队长集体消失
5月初,湖南益阳警方正式定性维尔利为“传销+非法集资”后,那些曾在群里晒豪宅、开豪车的团队长突然解散社群、拉黑会员、注销手机号。据受害者爆料,所谓“成功案例”中的豪宅是月租8万元的道具,豪车是日租2000元的摆设。

3. 最后的“解冻”骗局
5月中旬,平台弹出“账户解冻”通知,以“审核通过后全额提现”为诱饵,要求用户上传身份证和银行卡照片。实际上,这些信息被用于注册空壳公司,操盘手卷走最后一批资金后,APP彻底无法登录,仅留下跳转至赌博网站的链接。

三、崩盘收尾:资金转移与彻底失控(2025年5月后)
1. 资金流向实锤
投资者的USDT通过TRC20链充值后,先转入柬埔寨无名交易所兑换成稳定币DAI,再经混币器拆分,最终流入迪拜朱美拉棕榈岛的豪宅项目。单月洗钱金额超800万元,受害者连追讨对象都无法锁定。

2. 骗局余波与维权困境
截至2025年9月,上海、广东等地警方已立案调查,但因资金跨境转移、主犯在缅北遥控,追回损失难度极大。有受害者表示:“我拉了亲戚朋友进来,现在他们天天上门要钱,我真的不想活了。”
崩盘本质:庞氏骗局的必然结局
维尔利的崩盘是典型的“资金盘死亡螺旋”:早期用高收益吸引投资者→中期新血不足导致资金链断裂→后期通过限制提现、收割老用户续命→最终卷款跑路。其利用“健康科技”包装传销、“虚拟货币”掩盖资金窟窿的手法,正是缅北“杀猪盘”与传销资金盘的结合体。投资者需警惕:当平台开始用“签到送2元”“注册送iPhone”等低级诱饵时,它瞄准的早已不是你的闲钱,而是你的全部积蓄。
最后寄语📌
四大避坑警示指南
1. 警惕“高收益+科技噱头”的组合陷阱
• 若某项目宣称“日收益超1%”“年化收益200%以上”,且以“基因科技”“干细胞研究”等晦涩概念包装,极可能是骗局。
• 核实企业资质:通过天眼查等工具查询“香港维尔利健康科技集团”,其2024年7月注册、无实际经营的空壳属性一目了然。
2. 拒绝“拉人头分钱”的传销模式
• 任何要求“投资后需发展下线才能解锁收益”“层级越高分润越多”的项目,均符合《禁止传销条例》中“拉人头、层级返利”的特征,务必远离。
• 案例警示:湖南益阳刘女士因“小额返利”诱导投入数万元,最终无法提现;退休老人李先生被“健康+理财”话术骗走10万养老钱。
3. 远离依赖虚拟货币的资金盘
• 若平台要求用USDT、BTC等虚拟货币充值,或声称“资金由境外保险承保”,本质是为了逃避监管、方便洗钱,一旦崩盘维权无门。
4. 官方警示是“红线”
• 湖南赫山区政府、广东浙江警方等已多次发布风险提示,明确维尔利APP“具有传销和非法金融特征”,此类被官方点名的项目切勿参与。
三、结语
“香港维尔利健康科技集团”的骗局,是缅北“杀猪盘”与传销资金盘的结合体:用“健康科技”包装传销,用“虚拟货币”掩盖资金窟窿。投资者需牢记:天上不会掉馅饼,你贪的是高收益,骗子要的是你的本金。一旦发现类似套路,可向市场监管、公安部门举报,及时止损。
最后,欢迎大家把自己的经历、判断打在评论区,既是交流经验,也给更多还在迷茫的朋友提个醒,别再被狗庄的套路骗了!
以上内容仅供参考,不构成任何投资建议!每日首码项目资讯具有时效性,可能会出现不准确的情况!如果文章涉及侵权,请及时后台联系我方进行删除!
以上观点仅供参考,如有合作意向,请通过微信与我们联系。
一洼田





















