一个项目风险大不大?是不是资金盘?项目可靠吗?正规合法吗?对于很多人来说,可能全部尽调有点吃力,但是交给AI,那就相当简单了;多个AI多方参考,一般你心里就有答案了!
下面是今天的AI评盘内容:香港维尔利是资金盘吗?
一 百度AI:


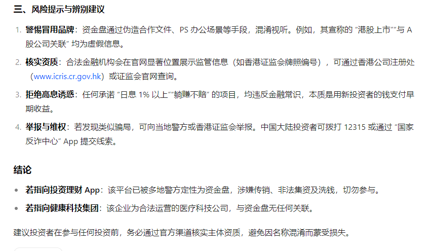
百度AI明确结论,香港维尔利是典型的资金盘骗局!涉及传销、庞氏骗局、境外洗钱等违法活动!切勿参与!
二 豆包AI:


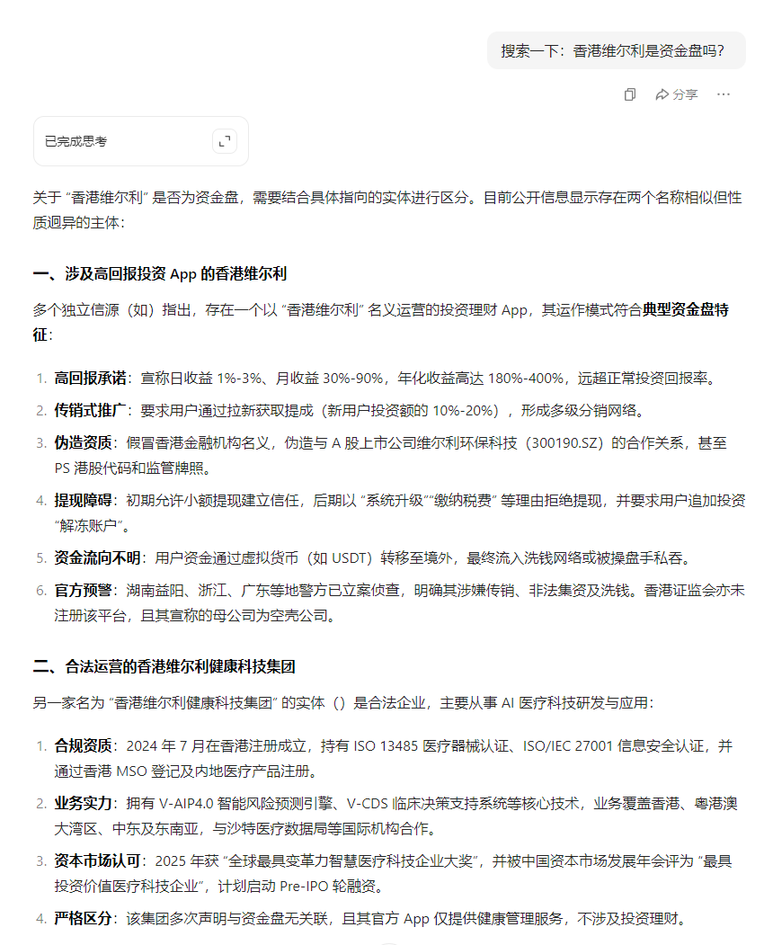
豆包Ai,分辨出一个是资金盘的维尔利APP,一个是企业叫维尔利 ,如果你是玩APP且搞投资的维尔利,那么就是资金盘骗局!涉嫌传销、非法集资及洗钱。不要参与。
可见,香港维尔利APP是妥妥的资金盘骗局,不要参与风险巨大。!
以上就是今天的AI评盘内容,希望对您有所帮助。
资金盘项目的本质就是高收益,一般年化超过30%,能稳定躺赚的项目,就可以认定是资金盘!
一洼田




















