大家好,我是良心弟,又到到了每日一说,良心弟的主题场,我还是你们熟悉,我依然每天都是马不停蹄,坐在电脑面前,给大家不停码字青年,定期给大家普及行业热点资讯八卦,良心弟一直致力于深耕提供互联网自媒体,励志于打造第一行业资讯前沿自媒体输出内容,揭秘各种资金盘和币圈区块链的黑内幕套路。

今天要给各位讲的是一个名叫“维尔利”的缅北杀猪盘骗局,这个盘子一看就知道是中国华人开的,但用的却是缅北分红杀猪盘的惯用模式,只是进行了改良,公司是去年7月份在香港注册的(空壳公司)各位可以去天眼查看,10月份正式开的盘,到目前操盘团伙已圈钱十几亿,下面先来看看项目的介绍!

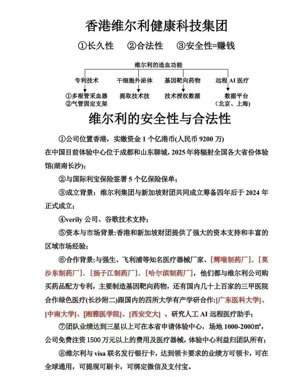
该“维尔利”的项目介绍和模式制度,在市场上很多团队长,对外宣称投资致富为口号,在高收益的前提条件下,通过短时间吸引投资者,主要是打着健康产业的幌子,虚构前沿科技,并承诺投资者在短期内获得数倍的回报,良心弟仔细深入研究和查询相关资料,这些项目大多数都是套用正规的公司作为市场的背书,目前已经有不少团队被单割。


维尔利平台,在这里有很多疑问点,我们从以下几个来一一拆解。
1:以研发各种技术专利需要经费的义名向大众进行融资,用操盘团伙的话来说,是给普通老百姓一次投资赚钱,发家致富的机会,说得好听一点叫融资,说白了就是非法集资。
2:所谓的是打造健康线下生态和实体门店,其实那些都是子虚乌有,只是为了诈骗披上了一件外衣,实则背地里拉投资进行投入。
2:各位仔细想一下,在背景这么雄厚,又和这么多大集团大药厂合作的情况下,会缺少这点研发资金吗?
3:如果研发的东西很值钱,会轮到老百姓来投资赚钱?那些有钱人都是傻子?要不就是研发的东西不值钱,那不值钱的话,各位投资进去不是要亏死?所以这些都不成立,说明这就是一个骗局,目的就是各位口袋里的钱!
投资页面平台介绍:牢记天上不会掉馅饼,这种模式是周期质押分红,有点像去年倒闭的平台,众益鑫、逸尚社区等,一些质押分红盘,赚钱全靠嘴,并没有一点所谓的造血功能。






为何资金盘偏爱“万事达卡”?从支付工具到骗局包装的底层逻辑
1:宣传卖点:在来收说一下,最近维尔利推出自己的银行卡,投资者可以去各大银行进去取现,关于这种营销手段,只不过是让投资放心,其实幕后并没有什么技术含量,表面营造出来的安全合规合法的表象。
所谓的万事达卡,资金盘为增强可信度、扩大资金池规模,常将“支持万事达卡”作为宣传卖点,混淆“接入”与“某某机构合作:资金盘宣称“支持万事达卡支付”,暗示与万事达公司存在合作关系,实则仅为接入其支付接口。
2:信任背书:国际品牌的“合规幻觉“ 万事达卡的品牌影响力被资金盘刻意放大,制造“合法合规”假象。
3:跨境支付便利:- 万事达卡覆盖200多个国家/地区,支持多币种即时结算,便于资金盘吸引海外投资者。

现在来说一下复投,这是一个重点,操盘团伙强调在一个产品投资到期后,提现(前)进行复投的有复投奖励,提现后再复投的就没有奖励了,复投越多奖励就越多,这是操盘团伙防止各位玩一轮后就提现离场不玩了,所以就用复投奖励来绑住各位,保证每个玩家的账号里最少有一个单,也就是各位的投资本金永远在操盘团伙手里,提现走的只是分红部分。
有的人尝到了一点甜头后,还会拼命加大投资,贷款刷信用卡,抵押车房的人都有。据了解,去年11,12月份投资进场的人,多多少少都尝到了一点甜头,有人连本带利投进去的已高达五六百万,几十万的大有人在,真应了那句话,傻子太多,骗子明显不够用!一旦操盘团伙崩盘跑路,这些人都得倾家荡产血本无归!
维尔利商业包装:科技外衣下的“庞氏陷阱。
资金盘往往通过高端概念掩盖本质,维尔利的包装术极具迷惑性:
1. 技术噱头:对外宣称投资前沿科技,高额的投资回报,无疑就是典型的包装。
2. 资质背书:没有所谓的资质,所有的资历都是造假,毕竟骗子都是暗习人性的大师,切勿相信。
3. 场景嫁接:所谓线下门店和什么合作,无疑只是更好的拉人进行投资,我们俗称线下窝点。
线下团队长布道推广该平台,毕竟拉人头可以走上人生顶峰,凡事任何一个项目做到金字塔顶尖的人,都是一场分钱的游戏,至于能走到哪里,只是时间早和晚的事,崩盘和做大资金池也就准备分钱了,任何逻辑和金融的泡沫,都是由参与的投资者买单,如果有幸看到文章建议你多转发避免更多人当上受害者。



资金盘崩盘预兆:五大信号揭示危机临界点。
1. 提现延迟:从“秒到账”变为“审核中”,超72小时未处理需警惕。
2. 模式制度规则改变:突然提高投资门槛、修改分红规则,实为延缓崩盘。
3. 团队隐匿:核心成员删除公开履历,平台办公地址“人去楼空”。
4. 舆论管控:社交平台删帖、禁言,封堵负面信息传播。
5. 新盘引流:以“升级版”“全球版”名义诱导用户转移资金。
6:各种活动奖励:主要常见利用高额投资收益和回报率,投资活动增加奖励增多,一般都是常用在开盘和收盘后,毕竟猪养肥了是要杀的。
警示:资金盘的终点只有崩盘与跑路,切勿成为击鼓传花的最后一棒。
好了今天给大家聊到这里,还是常生老谈的话题,阅读是一种修养,分享是一种美德”,如果你觉得对你帮助并学到知识,还请大家给个点赞,转发出去,更更多互联网朋友看见,避免当了韭菜,镰刀挥下来都是无情的,谢谢大家一路的支持和关注。
如果圈内有等级划分:
盘子终点站跑路
币圈终点站爆仓
土狗终点站归零,找准自己定位很重要,胜率不重要,赔率很重要。
所以既然我们在这个圈子,我们作为韭菜的守护好钱袋子,骗子和韭菜镰刀之间的博弈,选择好自己角度定位慢慢的成长。
永远不要和骗子考验人性,因为骗子都是驰骋沙场多年的人性大师。
一洼田





















