
李旭反传防骗团队,您身边的反传防骗顾问!
随着前段时间各个项目不断崩盘,咨询中出现了大量受害者试图寻找维权之路
其实,当我们在遇到某件事情时会发现,在这个世界上追求一份正义,其过程之艰涩,代价之沉重,往往远超常人想象
当你带着愤怒与不甘踏上维权之路
你需要像侦探般拼凑散落的证据,在骗子精心设计的陷阱中寻找破绽;
你需要用近乎卑微的耐心,应对繁复的程序、模糊的管辖以及可能石沉大海的立案门槛;
你需要熬过漫长的等待,在希望与失望的反复撕扯中,祈求一个渺茫的“可能”
维权是受害者最后的尊严之战,值得所有敬意与支持。但我们也必须清醒地承认:这是一条布满荆棘、胜算渺茫、且注定伴随巨大身心损耗的险路。它是抗争,却也是事后无奈的补救。
正因了解这份“补”的锥心之痛,也理解那份深不见底的无力感,我们才更要发出警示:
“防”远胜于“补”!
事前清醒的毫发无损,永远碾压事后追讨的千辛万苦。预警,就是在伤害发生前拼力拦截。识破骗局、远离骗局,这才是守护自身权益最锋利、最有效、成本最低的武器!
今天对这些项目的预警,不是冰冷的罗列,是提前将盾牌递到手中
望有心者紧握武器,在悲剧发生前远离伤害

虚拟货币非法金融活动
1
Smart &ChainMate(HPC)
自称是基于区块链的分布式计算网络,实则以“整合全球闲置算力”为幌子,发行HPC代币,并以此作为奖励和交易媒介。通过设置旗舰(10000美元)、先锋(3000美元)、星火(1000美元)、基石(200美元)四级节点招募参与者,承诺2.1-2.6倍投资回报及提币手续费分红,同时以直推10%加速收益、团队业绩分层奖励构建传销层级。
该项目非法发行代币,利用传销模式发展下线,虽然宣称HPC用于“算力奖励”,但商业机制中90%的HPC分配与实际算力贡献无关,而是通过节点投资和拉人头获取,资金未流向真实业务,涉嫌非法集资。

2
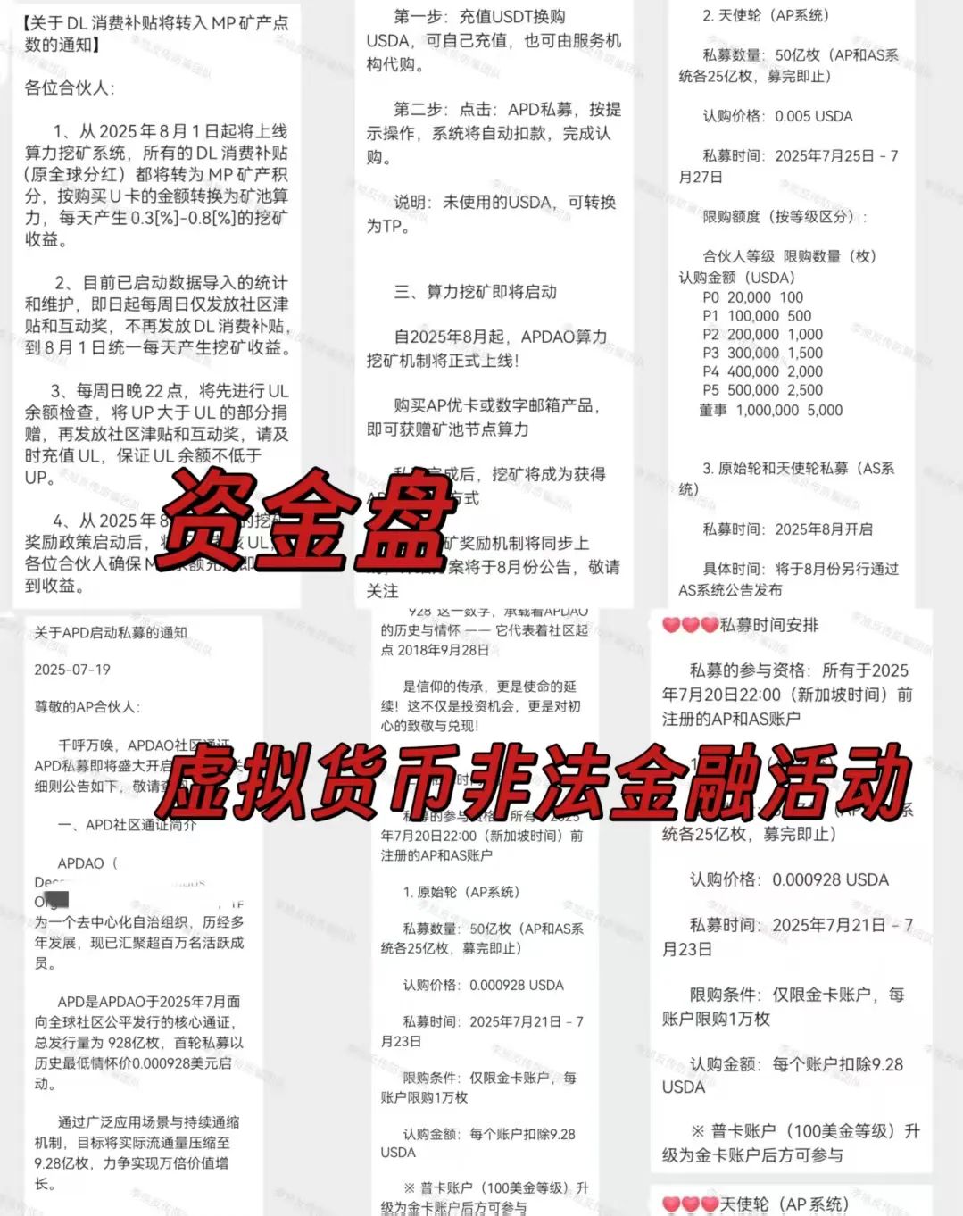
AP优卡(APDAO)
自ACE/AS更名AK后,该项目最近添了新玩法,通过运作APD通证私募与算力挖矿展开。设置P0至董事等合伙人等级,限购额度、认购资格与层级直接挂钩,诱导用户充值USDT兑换USDA参与;另一方面推出算力挖矿,用户购买“优卡”“数字邮箱”等产品获矿池算力,同时构建P0到全球董事的层级晋升机制,以及“星级加速”制度,规定每月1000美金业绩考核要求,不达标便会降级,强制推广 。

该项目以“拉人头”、“团队计酬”为核心,符合传销特征;将APD作为虚拟代币,未经金融监管部门批准,通过私募、挖矿变相向社会公众公开募集资金,涉嫌非法发售代币融资;宣称“万倍价值增长”“每日0.3% – 0.8%稳定收益”,对投资回报作虚假承诺,涉嫌虚假宣传与诈骗。

3
众信APP
用户充值兑换钻石或USDT进行挖矿、质押或购买虚拟币理财产品。推荐好友根据充值金额获得5%—10%返佣。按照邀请人数划分VIP等级发放日薪,本周未满足邀约最低标准会被降级,以此强制用户拉新。
该APP只能通过第三方链接、二维码下载,下载提示未备案且携带病毒!

4
WebKey
用户购买WebKey手机,内置wkeyDAO币,具备加速、多链空投、盲盒、零撸、广告收益、分销佣金、节点分红、市值分红等权益,同时配置内置撸毛工具、AI搜索引擎插件等功能,高级别设备还可通过GPU芯片产出其他代币。
用户将wkeyDAO币质押,日化收益0.4%-1.66%。推出5天、15天、30天不等的定期理财产品,用户投入代币后,每日返还部分本金并产生利润。
采用多级分销模式,直接推荐人可获10%奖励,间接推荐人获5%等;社区活跃度分多个级别(A1-A9),不同级别对应不同个人流动性、集体流动性要求及社区算力奖励,还涉及爆块收益、信用分、多代奖励等等。
该项目以Web3概念为包装,通过“高额收益、多级分销、代币炒作”的模式吸引用户,涉嫌非法集资、传销,非法从事代币发行交易,属非法金融活动。


虚假投资理财
1
冒牌的“小米支付”APP
该项目冒充“小米”公司发布涉诈APP,推出虚假理财项目。近日,参与者们发现提现越发困难,随后平台更是发布公告,以“上市”为名彻底暂停提现,同时推出优惠政策,宣称充值即享20%返利,试图最后收割一笔。
该APP与“小米”并无关系,下载提示未备案且携带病毒。


民族资产解冻类诈骗
1
虚构的“统战”APP
打着国家旗号以发放基本生活保障金吸引人们实名注册参与,推出所谓的“统战专属卡”,缴纳激活费后每日获得10万支出额度,并可领取补贴金和基础生活费。

该项目系诈骗,与国家毫无关系,切莫相信。

2
虚构的“强国富民”
打着“中国乡村发展协会”名义,伪造证件冒充国家公职人员,以”发放扶贫款”要求参与者提供详细个人身份、银行卡信息。实则以此方式诱骗人们参与“洗钱”,参与者很可能因此面临冻结账户、“帮信罪”等法律风险。

3
虚构的“以旧换新”APP
冒充“商务部”名义,打着“以旧换新”旗号制作散布涉诈app,虚构推广“换新红利、旧房换新,教育领域更新、交通领域更新、粮食合作”等高额返利理财项目。
该项目上线至今,提现已被延期无数次,期间不断诱骗参与者缴纳600元“制卡费”、5%税费、保密费等各种费用,但至今未能兑现任何承诺。每日只用2元左右的小额红包便让众多中老年参与者信以为真,大量投钱。
该项目系诈骗,与国家毫无关系,不要再相信了!

4
虚构的“环球智投”APP
智天系列诈骗。打着“智天回归”旗号推出涉诈APP,邀请新人抽取豪车、现金奖励并赠送积分,积分也可兑换产品。
该项目还处在所谓的“免费拉新”阶段,一旦人数达到一定数量,很有可能会推出各类投资产品,以高额收益忽悠参与者投资认购达到诈骗目的,还望大众务必提高警惕,切莫相信任何与“智天”相关的项目。


资金盘
1
易某猫
竞拍类抢购寄售模式。以“数据价值再分配”为噱头,商品每日按5.2%利润增长销售,收益分为个人2%、市场2%、公司运营1.2%,其中市场2%又按分享10%、团队50%、基金40%分配;设置一星至五星等级,升级需分享一定数量下线,不同等级对应16%至4%的收益比例,且收益分配含30%平均、70%加权。购货赠送消费积分和2-3倍收益额度,提货赠5倍额度。
但该模式以“分享粉丝”“发展下线”作为等级晋升条件,且按团队层级分配收益,符合传销“拉人头、团队计酬”的特征;宣称每日5.2%利润增长,年化收益率极高且远超合理范围,涉嫌虚假宣传及非法集资。


异地聚集式传销
1
银川33500
打着“黄河移民工程”“西部大开发”等旗号,谎称国家隐蔽项目,通过歪曲解读地标建筑、国家政策为新人洗脑,鼓吹投资33500元,出局可以获得300万-500万元的回报。
网友不慎陷入该传销组织,被强制完成7天“洗脑”流程,在明确表示没钱之后,对方不断暗示可帮其贷款加入。

2
武汉黄陂区1040
网友朋友的家人以“考察项目”为由邀约二人前往武汉。在听课的7天里,传销组织成员以每天4小时会见4名讲师的频率为二人“洗脑”。对方打着“连锁经营、自愿连锁经营、资本运作、虚拟经济、亮点经济”等名义,宣称采用“五级三进制”发展下线,鼓吹投资31份102800元,次月返还3万元,出局回报千万元。在如此高强度的宣讲下,朋友逐渐迷失,网友不断为其播放各类揭秘视频试图唤醒朋友,却被认为是“宏观调控”。网友无奈,只得寻求李旭反传防骗团队帮助。

3
广东某某世界9560北派
网友在某交友软件被网恋对象以介绍工作为名邀约至广东东莞地区。
网友到达后被带至大朗镇宿舍,该窝点男女混住且条件较差。随后,对方限制其向家人透露地址,还频繁查看手机,同时开始向网友灌输“创业机会”。宣称与某直销化妆品公司合作,按照9560元/份的价格认购产品获得经营权后发展3名合作伙伴,可获得高额回报。在此期间,对方通过列举成功案例、灌输创业优于打工等理念,通过控制手机和自由、道德绑架的方式为网友“洗脑”,并多次诱导网友向父母要钱,指导其如何诱骗邀约新的参与者。

网友发现其为传销组织后设法逃离,最终成功逃脱,而推荐人随后将其删除拉黑。
据网友反馈,该传销组织成员以大学生居多,组织甚至利用“为实习生盖章”吸引新人,随后通过“洗脑”诱导其辍学参与传销,社会危害极大。

4
山东海阳49800
网友被朋友以“经营民宿”为由骗至海阳,次日便开始前往各个窝点听课“洗脑”。对方打着“民间互助理财”、“养老”等旗号,宣称“纯资本运作”,参与者缴纳49800元后,采用公排跳排的模式发展下线,要求新人缴纳49800元加入,鼓吹出局赚120万元-360万元。
网友在第五天便缴纳49800元成为发展层。随后醒悟发觉陷入传销,维权期间,被组织拉黑失去联系。据网友反馈,该组织目前搬至即墨区,但因证据不足,网友投诉无门,只能眼睁睁看着传销组织继续骗人。


最后,送给曾经遭受伤害在艰难维权的所有人——
正义有时会跛行、会迟到,甚至在某些角落会缺席,但在混沌世道中,总有那份需要坚守的值得,直到“大快人心”的那天。
特此声明
本文所述项目,均指向境外诈骗性平台及国内虚假注册的空壳公司。其名称很可能与国内合法注册、持有正规商标的企业巧合同名,但二者绝无关联。此内容不构成对任何正规企业商誉的侵害。请相关公关机构在承接此类业务时务必审慎评估风险,避免卷入潜在法律纠纷。


每一次转发 都是一次救赎


知识宝库

给普通读者的刑法入门书,3000万⼈都在学的法律宝典
热点社会事件深度剖析,教你像法律⼈⼀样的思考,轻松提升认知


●”躺着赚钱”的诱惑?你的本金被骗子拿去挥霍!警惕这11个项目涉嫌抢购寄售传销、资金盘、虚假理财诈骗 遇到请远离
●从”高薪实习”到所谓“创业平台”魔窟:一名大学生的广东东莞“德信控股”传销骗局亲历记
●每天上一当,当当不一样!从“区块链”到“中国梦”:警惕这10个项目涉嫌虚拟货币诈骗、资金盘、民族资产解冻诈骗、传销
●银川灵武”西部大开发”33500传销骗局受害者经历:被盐城警方跨省抓捕后,从投资梦碎到维权困境
【特别提示:欢迎多多转发关注!如您或身边的人不慎参与其中,可联系我们寻求帮助。也欢迎大家积极提供资料,让我们共同努力,避免更多人上当受骗。】


点亮“星标”,让我们不再错过

觉得不错点“推荐”给我一颗小心心


一洼田





















