崩盘跑路的盘子接二连三的来了,特别是一些境外资金盘,这样下去境外的一些盘子绝对要受影响。毕竟都是盘圈的,都是前人收割后人,聪明手快的,收割手慢的。 知足的收割贪心的。项目方收割所有韭菜的游戏!!
这个冒牌奕丰金融的资金盘新利众跟单骗局也出现提现不到账了,好多天还没有到账,那么就代表着崩盘!跑路了!




这个资金盘骗局,多地政府和公安都预警过的,并且和鑫慷嘉是一个园区的!
新利众、奕丰金融资金盘骗局揭秘:多地政府和公安发布预警!即将崩盘!
新利众、鑫佰利、奕丰金融即将崩盘!和鑫慷嘉同一个项目方,赶快离场!
上次发文,可以说是最佳跑路时刻,但是项目方很坚持,并且在6月25日还上线了一个收益100%的产品,可是算作是最后一波圈钱操作了。

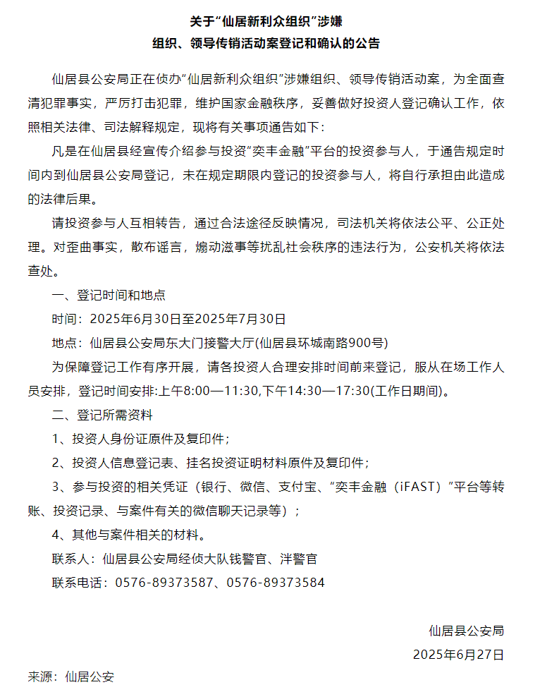
不过项目方想不到的是,各地政府预警、反诈博主发文他们还能扛一扛,而仙居县公安局居然当实事来办了,主动侦办这个新利众资金盘。为公安部门点赞!主动出击,不要到崩盘再来维权,那很被动!

这可以说是新利众崩盘的最后一击!
哪怕全网这样预警,最近还是有不少人加入新利众!有些人甚至从鑫慷嘉出来,还加入了这个盘子。由于最近股票行情啊,有些人想参与股票跟单盘。 至少能和股票同涨涨,然而,这个盘子也跑路了。
玩资金盘,哪哪都是风险,不管什么模式,最近都是镰刀满地,等着割韭菜!
提现不到账的赶紧报警维权吧。
找不到人的,就找你的上级!谁拉你的,你找谁!
一洼田





















