这个项目,每天在微信平台不停的发软文,标榜自己有新技术,不是庞氏骗局(传销),就想灌输给网友 aidav2是合法的逻辑。
是不是传销不是以你去参加过什么会议,搞过什么技术为衡量的,在我国传销的明确的法律定义!
今天就好好说说aidav2是不是传销?
我们先看一下传销行政层面的定义:

那么
aidav2符合这个定义吗?
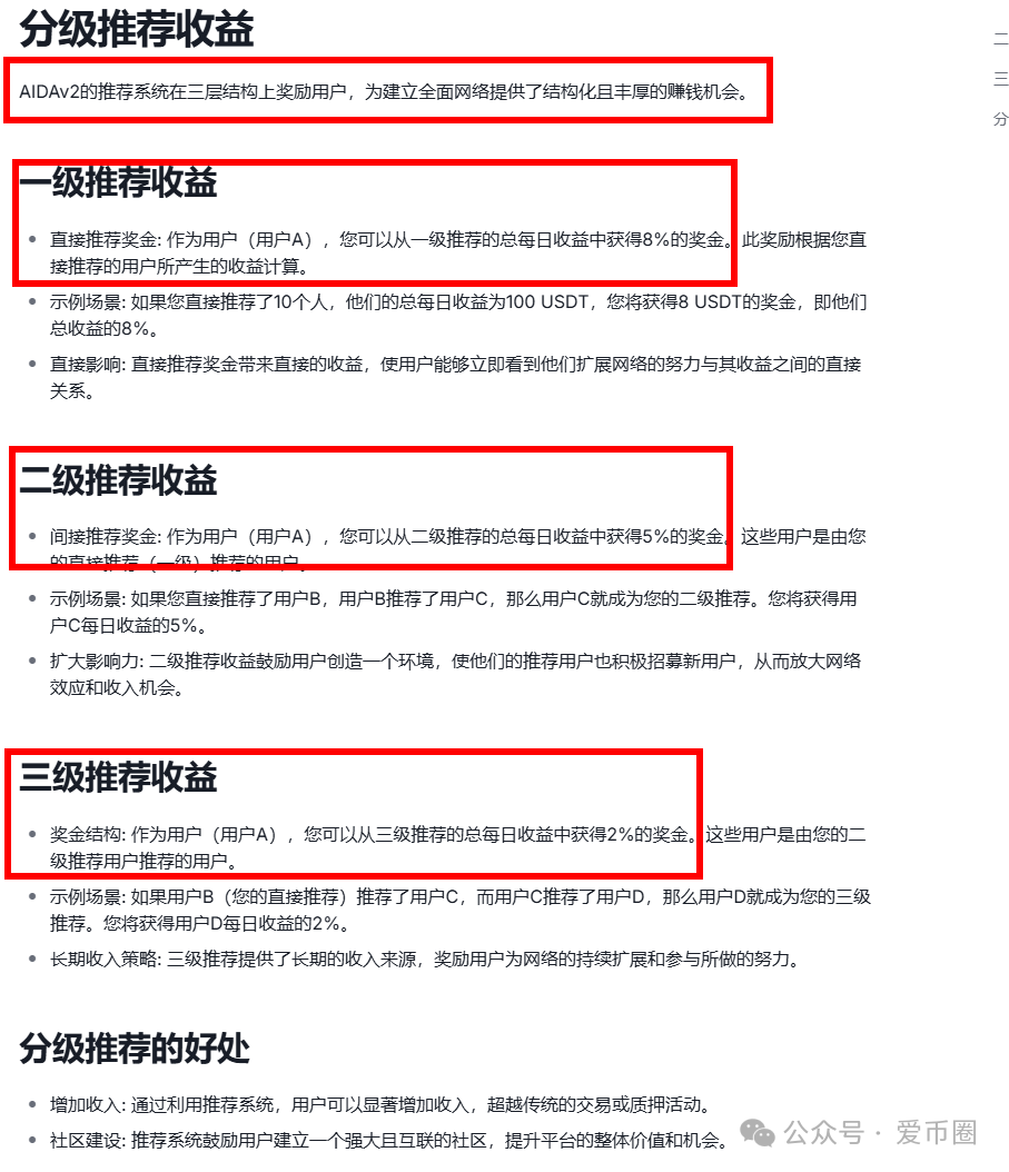
我们在aidav2的官方白皮书可以看到:

三层结构以上的奖励,
你推荐人加入aidav2后,就成了你的下线。
你的下线产生了收益,你能抽8%! 这是一代!
你的下线拉了他的下线产生了收益,你能抽5%。这是二代!
你的下线的下线的下线拉了人,产生的收益,你还能抽2%。这是三代!
告诉我,这是不是传销?是不是?TELL me!
哪怕用评论区的图来分析一下:

三代分享合法与否,取决于是不是购买商品或者服务。
1 请问你在 aidav2缴纳费用,有获得什么服务或者商品吗?
2 aidav2明显的三代层级奖励,这是明显的传销特征,这还合法?
3 aidav2 是以真实商品或者服务为核心的吗?
对于币圈项目,判定为传销的案例非常多,破获的案例数不清。艾达宝 aidav2这类传销性质明显的骗局还有人在评论区洗白,文盲不可怕,怕就逻辑混乱,洗脑成魔的人!

多个爆料的粉丝都告诉过我,他们拉了上百个人,啥也不投一天都能赚几千,你告诉我,这不是传销?
一洼田





















